- Article
- Open Access
- Published:
A plant pathology perspective of fungal genome sequencing
IMA Fungus volume 8, pages 1–15 (2017)
Abstract
The majority of plant pathogens are fungi and many of these adversely affect food security. This minireview aims to provide an analysis of the plant pathogenic fungi for which genome sequences are publicaNy available, to assess their general genome characteristics, and to consider how genomics has impacted plant pathology. A list of sequenced fungal species was assembled, the taxonomy of all species verified, and the potential reason for sequencing each of the species considered. The genomes of 1090 fungal species are currently (October 2016) in the public domain and this number is rapidly rising. Pathogenic species comprised the largest category (35.5 %) and, amongst these, plant pathogens are predominant. Of the 191 plant pathogenic fungal species with available genomes, 61.3 % cause diseases on food crops, more than half of which are staple crops. The genomes of plant pathogens are slightly larger than those of other fungal species sequenced to date and they contain fewer coding sequences in relation to their genome size. Both of these factors can be attributed to the expansion of repeat elements. Sequenced genomes of plant pathogens provide blueprints from which potential virulence factors were identified and from which genes associated with different pathogenic strategies could be predicted. Genome sequences have also made it possible to evaluate adaptability of pathogen genomes and genomic regions that experience selection pressures. Some genomic patterns, however, remain poorly understood and plant pathogen genomes alone are not sufficient to unravel complex pathogen-host interactions. Genomes, therefore, cannot replace experimental studies that can be complex and tedious. Ultimately, the most promising application lies in using fungal plant pathogen genomics to inform disease management and risk assessment strategies. This will ultimately minimize the risks of future disease outbreaks and assist in preparation for emerging pathogen outbreaks.
Introduction
Sequencing of fungal genomes is being driven by various groups of scientists having different interests and needs from genomic data. Mycologists desire genome data to understand how fungi live and evolve, while industries require information on how to improve metabolic pathways or how to find new sources of natural products. The medical and plant pathology sectors need this information to understand diseases, improve diagnoses, understand how they function, and ultimately prevent or at least manage disease outbreaks (Kelman 1985). By 2007, the genomes of 42 eukaryotes were available (Cornell et al. 2007) and by 2008 the number of fungal genomes exceeded 90 (Park et al. 2008). Today, more than 3000 fungi are in completed or ongoing genome projects and the genomes of more than 900 fungal species have been released. The substantial and growing investment in determining genome sequences reflects the positive impact that this field is having on research. Our question here is what the impact has been for plant pathogenic fungi.
This mini-review aims to summarise the number of available fungal plant pathogen genomes, determine their general characteristics, and consider the impact that the availability of these genomes is having on the study of plant pathology. In order to determine which fungal plant pathogens have been sequenced, we surveyed fungal species (including Microsporidia, but excluding Oomycota) listed in 11 online genome repositories (Table 1), including MycoCosm (Grigoriev et al. 2012, 2013), NCBI Genome (www.ncbi.nlm.nih.gov/genome), the Broad Institute (www.broadinstitute.org), and the universal cataloguing database, Genomes OnLine Database (GOLD; Reddy et al. 2014). Fungal species that were found in more than one database were clustered and the current classification of all species was verified up to ordinal level using MycoBank (Robert et al. 2013) and Index Fungorum (www.IndexFungorum.org). The most recent scientific literature was consulted where the two online reference databases were not in agreement. Synonymous names associated with each species were noted by consulting MycoBank. We used this non-redundant list to accurately determine the number of fungal species with available genome sequences and, specifically, the extent to which fungal plant pathogens have been sequenced.
Beyond the 1000 Mark
The lower cost of genome sequencing, due to high-throughput technologies, has encouraged large scale genome initiatives. These include the 5000 Insect Genome Project (i5k; Robinson et al. 2011), Genome 10K (Genome 10K, Community of Scientists 2009) and 1000 Plants (www.onekp.com). These projects aim to sample species diversity by sequencing, respectively, whole genomes of insects and vertebrates and the transcriptomes of plant species. Similarly, fungal genome sequencing programmes such as the Fungal Genome Initiative (Fungal Research Community 2002, The Fungal Genome Initiative Steering Committee 2003), the Fungal Genomics Program (Grigoriev et al. 2011, Martin et al. 2011), and its extension, the 1000 Fungal Genomes (1KFG) Project (Spatafora 2011), have contributed significantly to the number of fungal genomes currently available and continue to do so.
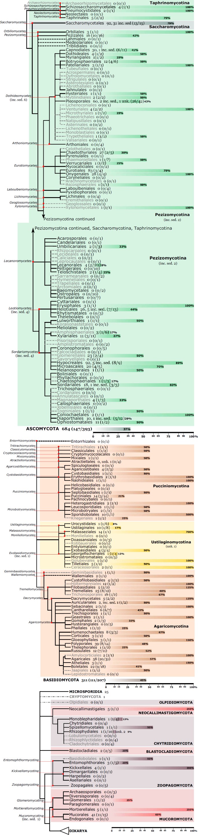
The prevalence of fungi as study organisms is evident when considering the on-going and completed genome sequencing projects. A catalogue of genome projects, GOLD (Reddy et al. 2014), began in 1997 with six genome entries (Bernal et al. 2001) and in October 2016 included 7422 eukaryote whole genome sequencing projects, of which 3515 (47.4%) are fungal. Although the respective genome databases (Table 1) list numerous completed and on-going fungal projects, many entries do not represent different species. Of the 1459 completed fungal genome projects in GOLD, slightly more than half (ca. 775) are different species, whilst the remainder comprise additional strains of already-sequenced species. To illustrate the extent and prevalence of sequenced genomes in the fungal kingdom, we mapped species with publically available genomes onto ordinal consensus trees (Fig. 1A–C).
Ordinal consensus trees depicting the taxonomic (subphylum, class and order) distribution of publically available genomes for the Ascomycota (A), Basidiomycota (B) and early-diverging fungi (C). The number of sequenced genomes from each order is indicated after the order name. Where sequenced species are not classified into a family or have not been described, these are indicated as incertae sedis (inc. sed.) or unknown (unk.), respectively. The number of families with sequenced representatives out of the total number of described families is indicated in brackets. For each order, horizontal bars show the current progress of sequencing two genomes per family, indicated according to the scale bar below the figure. Dikarya consensus trees are according to Hibbett et al. (2007), while the classification of Spatafora et al. (2016) was included in the tree of early-diverging fungi. Orders described after Hibbett et al. (2007) have been added in grey (see Supplementary File 3 for references). The figures do not include unclassified fungi that have not been sequenced.
The most recent of the fungal genome sequencing initiatives, the five-year international collaborative 1KFG Project, aims to sequence and annotate two species from each of the more than 500 known fungal families (Spatafora 2011). In three years, there has been a shift from obtaining representative genomes for all the fungal phyla (Buckley 2008) to targeting genome sequencing at the family level. By October 2016, the genomes of 1090 different fungal species were publically available (Supplementary File 1). Of this number, the 1KFG Project has released approximately 60% of the fungal species genomes available.
Although the target of 1000 sequenced fungal species has been reached, the goal of two genomes from each family is a bigger task than the number 1000 (Fig. 1). The goal of having the genome sequences for two representatives have only been achieved in 85 families in the Ascomycota, 66 in the Basidiomycota, and 11 in the remainder of the fungi. Not surprisingly, some economically and medically important families (e.g. Aspergillaceae, Clavicipitaceae, Mucoraceae, Mycosphaerellaceae, Saccharomycetaceae, Tremella-ceae, Ustilaginaceae) have many more than two representatives. Additionally, taxonomic revision and species descriptions continue to generate new fungal families and orders. In the almost ten years since the publication of the Hibbett et al. (2007) consensus tree, more than 50 fungal orders have been described, somewhat increasing the workload of the 1KFG Project. Additionally, less than 10% of the conservative estimate of 1.5 million total fungal species are known (Hawksworth 2012) and new species descriptions continuously emerge. Therefore, the combined goals of sampling fungal biodiversity and sequencing the genomes of representative species are a continuous process.
Are Pathogens Preferentially Sequenced?
More than 90% of known fungal species reside in the subkingdom Dikarya (Kirk et al. 2008) comprised of the two largest phyla, Ascomycota and Basidiomycota. The large number of ascomycete and basidiomycete species for which genome sequences have been determined (Table 2) is, therefore, not an over-emphasis of these common phyla, but rather reflects the size and diversity of the Dikarya (Fig. 2). In the majority of cases, the proportion of sequenced species in the phyla of early-diverging fungi is congruent with the known species, suggesting that genome projects have not neglected them (Fig. 2). Mucoromycota has a larger proportion of sequenced species than known species due to the sequencing of several Mucoraceae species that cause human mucoromycosis. One phylum (Olpidiomycota) and one subphylum (Zoopagomycotina) of early-diverging fungi, however, do not have any sequenced representatives and do not have “targeted” or “in progress” projects listed on GOLD. Olpidiomycota was only described recently (Doweld 2013) and its members appear to be poorly known. The lack of Zoopagomycotina sequences can likely be ascribed to very few available pure cultures of this predominantly parasitic group of fungi (Spatafora et al. 2016).
Comparison between the proportion of known and sequenced fungal species in the major fungal taxonomic groups. The number of known species were obtained from Kirk et al. (2008).
Within the subphyla of Ascomycota and Basidio-mycota, the proportion of sequenced species also largely corresponds to the number of known species (Fig. 3), with the major exception being Saccharomycotina (budding yeasts; Fig. 3A). The emphasis placed on this subphylum is even more pronounced when considering not only the number of species, but also the number of strains that have been sequenced. Although Pezizomycotina (filamentous fungi) is by far the most species-rich subphylum on the genome list (547 spp.), most sequenced strains are in Saccharomycotina (416), maintaining its previous status as the most sequenced subphylum in the kingdom (Cuomo & Birren 2010). Other than members of Saccharomycotina, seven highly sequenced (≥ 10 strains) species are listed in GOLD (Table 3). One is of industrial importance (Rhodotorula toruloides), whereas the remainder influence food security (Aspergillus flavus, Fusarium oxysporum, and Magnaporthe oryzae) or human health (Cryptococcus gattii, Coccidioides posadasii, and Trichophyton rubrum).
Comparison between the proportion of known and sequenced fungal species in the subphyla of Ascomycota (A) and Basidiomycota (B). The number of known species were obtained from Kirk et al. (2008).
A 2008 report by the American Academy of Microbiology (Buckley 2008) stated that fungal genome sequencing is “heavily” skewed in the favour of human pathogens. At that time whole-genome sequencing of eukaryotes, especially fungi, was in its infancy and the statement was based on “100–150 fungal representatives”. The initial high cost of genome sequencing would have favoured fungi of medical importance, but as the number of sequenced fungi grew and the cost decreased, this pattern was bound to change. We assessed whether pathogens are highly sequenced by consulting recent scientific literature (where available) on each fungal species on the genome list and categorising them according to their significance and reason for being sequenced. The largest (41.4%) category consisted of pathogenic fungi and fungi of medical importance (Fig. 4), of which plant pathogens were the most prevalent group (49.4%). Currently, 191 plant pathogenic species have publically available genomes (Supplementary File 2) and all belong to Dikarya. Of these, 117 are pathogens of at least one food crop and 43 affect gymnosperms, the majority of which are commercially important (Table 4). The 117 food crop species include pathogens of cereals, fruit, vegetables, and legumes. At least 60 of these species are responsible for diseases on 10 of the 15 global staple food crops (FAO 1995).
Categories of significance identified in the 1090 sequenced fungal species. Pathogens comprise the largest category within which plant pathogens are predominant. “Medically important” species represent fungi that are not directly pathogenic, but cause food or environmental contamination. “Interesting” species are studied for their development or metabolism. “Niche-specific” refers to species occupying abiotic niches, whereas “symbiotic” species are associated with other organisms. “Economically important” species have a use in the economy, (e.g. culinary, biocontrol or pharmaceutical industries). Most of the parasites belong to Microsporidia.
Clearly, genome sequencing projects have placed an emphasis on plant pathogenic species, specifically those affecting food security or commercial forestry. In general, fungal pathogens are highly represented in the genome list. Furthermore, as the number of available genomes has increased, plant pathogens have replaced human pathogens as the predominantly sequenced category of species. Since most plant pathogens are fungi (Carris et al. 2012), the emphasis placed on fungal genome sequencing may (at least partly) be attributed to food security. For example, M. oryzae, a plant pathogen for which numerous strains have been sequenced (Table 3), is predicted to increase its distribution range and impact due to increased temperature and carbon dioxide levels (Gautam et al. 2013). The sheer number of plant species and their associated disease-causing fungi makes this change in the focus of genome sequencing understandable. Sequencing a large number of plant pathogens that affect a range of plant species is, after all, less of a bias than sequencing many pathogenic species associated with a single species (humans).
Genome Size and Gene Numbers in Plant Pathogenic Fungal Genomes
As far as we are aware, this review includes the first comprehensive list of plant pathogenic fungal genomes that have been sequenced to date. We, therefore, briefly present an overview of the genome characteristics of these species in comparison to other sequenced fungal species. We specifically looked at genome size and the numbers of genes encoded, because previous studies have revealed a link between plant pathogenicity and genome size and gene content (Duplessis et al. 2011, Ohm et al. 2012, Spanu et al. 2010).
The 1090 fungal species with publically available genome sequences have haploid genome sizes ranging between two and 336 million base pairs (Mbp; Fig. 5A). The majority of these genomes fall within the 30–40 Mbp range (average = 37.2, median = 33.6), consistent with the size distribution of the 1940 entries in the Fungal Genome Size Database (Kullman et al. 2005). The genome sizes of sequenced plant pathogens are only slightly, but significantly, larger compared to this “norm”. This difference was most apparent in the pathogenic ascomycetes for which Mann-Whitney U tests indicated the highest level of significance (Median = 38.0; U = 48131, P < 0.01). The average genome size of plant pathogenic basidiomycetes (57.3 Mb) was much larger than that of the plant pathogenic ascomycetes (39.4 Mb) and the remainder of the fungal genomes (34.8 Mb), owing to several pathogenic pucciniomycete (rust) species with genomes larger than 100 Mb.
Genome size (A and B) and number of open reading frames (ORFs) per million base pairs (Mbp; C and D) in the plant pathogen genomes compared to the remainder of the genome list and other pathogens. Boxplots were drawn in BoxplotR (Spitzer et al. 2014) using the Tukey whisker extent. Width of the boxes is proportional to the square root of the sample size; notches show the 95% confidence interval of the median. Opp. = opportunistic pathogens. In B and D, animal pathogens include entomopathogenic fungi and Microsporidia are excluded from “other” genomes, since they have small genomes with many ORFs/Mb.
Somewhat larger genome sizes in plant pathogens are congruent with the hypothesis that they often contain more repeated elements than other species (discussed below) (Castanera et al. 2016, Ma et al. 2010). Sequenced plant pathogens also have larger genomes than human, animal and opportunistic fungal pathogens (Fig. 5B). Although sequencing has thus far sampled the genome size distribution of the majority of the fungal kingdom, species with excessively large genome sizes have been omitted. This is not necessarily only due to the higher cost of sequencing large genomes, but probably also the complexity of obtaining sufficient biomaterial from a single obligately parasitic individual cultured on a live host (Barnes & Szabo 2008). Since the majority of species in Pucciniomycotina reside in the order Pucciniales of obligate plant pathogens (Kirk et al. 2008), the latter may also explain why the proportion of sequenced species in this group is slightly less than the known species (Fig. 3B). Therefore, genome-sequencing efforts so far, most likely underestimate the maximum size of plant pathogen genomes.
Considering the number of predicted open reading frames (ORFs), 714 of the available genomes have publically accessible gene annotations. The sequenced fungi have, on average, 11 256 ± 3 873 total predicted ORFs at a density of 351.8 ± 104.0 ORFs per Mbp (Fig. 5C). In comparison to the other genomes, plant pathogenic fungi do not differ in the number of predicted ORFs, but they do have significantly fewer ORFs when accounting for genome size (U = 35647; P < 0.01). This trend was also observed in the animal pathogenic fungi (including entomopathogens; U = 8847; P < 0.01). Previous whole-genome studies suggest that the number of coding genes does not necessarily increase with genome size, since transposable elements and repetitive sequences proliferate in large genomes (Kidwell 2002). The lower number of ORFs/Mb in the genome of plant pathogenic Ascomycetes is, therefore, consistent with their larger genome size possibly being due to repetitive elements. Additionally, some pathogens have lost genes redundant in their lifecycles (Spanu et al. 2010), which may also decrease their ORFs/Mb. This trend could, however, not be detected in the genomes of human and opportunistic pathogens (Fig. 5D).
Impact of Genomes on Plant Pathology
Ever since the advent of plant pathology, researchers have been interested in the biology of plant pathogens and how this can be translated into means for disease control. In this regard, genome data are not used in isolation, but provide context for observational and experimental data, thereby accelerating the pace of traditional research methods. For emerging pathogens, a disease may be known, but the mechanisms relating to infection biology and virulence are not necessarily understood. In these cases, a genome can provide the first glimpse of the potential effectors and toxins that are present (e.g. Ellwood et al. 2010). In some plant pathogens, genomes have resulted in a shift of conventional paradigms. Here a classic example is the discovery of entire horizontally transferrable chromosomes related to pathogenicity in Fusarium oxysporum f. sp. lycopersici (Ma et al. 2010). The primary impacts of genome sequences on plant pathology have been a better understanding of the pathogenicity, life-style and genome evolution of pathogens. Furthermore, genomes are also resources from which genetic tools can be used to mine information.
Pathogenicity and life-style
Secreted and cell surface proteins mediate the interaction between pathogen and host and are often the first to be characterised from plant pathogen genomes. Genome sequences enable in silico predictions of secreted virulence proteins (effectors), bypassing traditional enzyme assays or chromatography/spectrometry techniques that were ineffective at detecting less abundant effectors. For the corn smut fungus, Mycosarcosoma maydis (syn. Ustilago maydis), previous experimental studies were not able to identify the virulence factors that were eventually highlighted by interrogating the genome sequence (Kamper et al. 2006). The proteins identified in silico could then be used to experimentally determine the function of specific effectors in the infection process (Liu et al. 2015). This genome-based effector identification and subsequent phenotype determination has contributed significantly to the online Pathogen Host Interactions Database (Urban et al. 2015). Similarly, genomic prediction of fungal product biosynthesis genes have been well established (Keller et al. 2005) and gene deletion systems could subsequently be used to determine the phenotypes that they confer (Lee et al. 2005). Gene inventories of plant pathogens have also revealed proteins not previously known to be involved in pathogenicity, for example the high diversity of membrane transporters in the F. oxysporum and Pyrenochaeta lycopersici genomes strongly implicates them in the pathogenicity of these fungi (Aragona et al. 2014).
Intuitively, cell wall degrading enzymes can be expected to be important in plant pathogenesis and the presence of these enzymes in plant pathogens was well established before the genomic era (Jones et al. 1972, Schneider & Collmer 2010). Genome sequences have confirmed that most plant pathogens encode an array of cell wall degrading enzymes, specifically pectinolytic enzymes in dicot pathogens (Klosterman et al. 2011, Olson et al. 2012). The diversity of cell wall degrading enzymes in a genome appears to increase with host range, as exemplified by the massive number of carbohydrate degrading enzymes in Macrophomina phaseolina that infects over 500 plant species (Islam et al. 2012). Exceptions to this perceived norm typically occur in specialised modes of pathogenesis. For example, cell wall degrading enzymes are absent from the genome of the anther smut fungus Microbotryum lychnidis-dioicae (Perlin et al. 2015). Rather than attacking plant cells, this pathogen has an array of enzymes to influence host development, enabling fungal spores to be substituted for pollen. In contrast, gene inventories suggest that necrotrophic pathogens induce apoptosis in host cells rather than breaking down their cell walls (McDonald et al. 2015). Metabolism-related enzymes in fungal genomes, therefore, have great potential to predict infection strategies and lifestyle.
Beyond the analysis of single genome sequences, comparing the genomes of ecologically different strains and species has substantial value. For example, analysis of the Rhizoctonia solani AG2-2IIIB genome would have revealed only an abundance of cell wall degrading enzymes. However, comparisons with less aggressive R. solani strains revealed that its virulence can be linked to a significant expansion of polysaccharide lyase enzymes (Wibberg et al. 2016). Similarly, comparisons of resistant and non-resistant Penicillium digitatum strains has enabled identification of mutations conferring tolerance to antifungal compounds (Marcet-Houben et al. 2012).
Comparisons between the genomes of 18 dothideo-mycete species has suggested that the number of effectors encoded by these fungi are linked to the pathogenic lifestyle (Ohm et al. 2012). The greatest number of effectors was identified from necrotrophic pathogens, whereas hemibiotrophs have apparently reduced their effector arsenal to evade plant defences before they switch to necrotrophy (Ohm et al. 2012). Furthermore, multiple genome comparisons have been used to highlight specific genes under diversifying selection, revealing that evolutionary pressure on plant pathogen effector proteins drive their adaptation (Schirawski et al. 2010, Stukenbrock et al. 2011). Comparison between plant and fungal genomes have also become essential tools to tease apart pathogen and plant RNA sequences when analysing in planta transcript data (McDonald et al. 2015). The value of multiple genome comparisons has prompted projects such as the Fungal Genome Initiative and the 1KFP to focus not on sequencing single species, but groups of species useful in a comparative context (Grigoriev et al. 2013, The Fungal Genome Initiative Steering Committee 2004).
The evolution of different fungal lifestyles is a fascinating topic considered by many comparative genomics studies. Some plant pathogenic fungi with different lifestyles have surprisingly similar gene contents (De Wit et al. 2012), yet unique genes mediate their host interactions. The large proportion of unique secreted effector proteins and host-specific hydrolytic enzymes in plant pathogenic fungi implies that host association drives their adaptation and, therefore, evolution (De Wit et al. 2012, Duplessis et al. 2011, O’Connell et al. 2012, Spanu et al. 2010). The effect of host association is further emphasised by the diversification of both effectors and hydrolytic enzymes in broad host range pathogens such as Colletotrichum higginsianum (O’Connell et al. 2012). In contrast, host association cannot explain the loss of primary metabolism genes that led to obligate biotrophy in powdery mildew fungi (Spanu et al. 2010). Similarly, selective pressures that mediate the evolution of a hemibiotrophic strategy, where the pathogen transitions between a biotrophic and necrotrophic lifestyle, are poorly understood.
Genome evolution of plant pathogens
The arms race between pathogen and host (Stahl & Bishop 2000) makes pathogen adaptability, or evolu-tionary potential, particularly interesting (McDonald & Linde 2002). Reproduction and gene diversity are two of the factors that influence evolutionary potential (McDonald & Linde 2002) and these can be estimated from genome sequences. For example, an analysis of the mating type genes that govern sexual reproduction can provide insights into the mating strategy of a fungus. Heterothallic ascomycete fungi are identified by the occurrence of a single mating type in a genome (Kronstad & Staben 1997), whereas homothallic fungi contain both mating types, either in the same genome or in a dikaryotic cellular state (Wilson et al. 2015). Many fungi propagate only vegetatively or sexual reproduction is difficult to observe. In such cases, genomic analyses have been able to reveal the presence of mating type genes (e.g. Bihon et al. 2014, Marcet-Houben et al. 2012), suggesting that these species could have a cryptic sexual cycle (Bihon et al. 2014). The mating type sequence information can subsequently be used to determine the distribution of different mating types in a population (Aylward et al. 2016, Haasbroek et al. 2014). In contrast, genomes can also reveal the importance of mitotic recombination for generating new allelic combinations. For example, a whole genome survey concluded that mating type genes are completely absent from the tomato pathogen P. lycopersici and that it has an expansion of gene modules associated with heterokaryon incompatibility (Aragona et al. 2014).
Adaptability to a changing environment or a resistant host can also be mediated by genome plasticity. Transposons are repetitive elements in DNA known to contribute to genome plasticity and evolution (Wöstemeyer & Kreibich 2002). The expansion of repeats in many plant pathogen genomes points to their role in diversification and adaptation (Raffaele & Kamoun 2012, Spanu et al. 2010, Thon et al. 2006) and has been directly implicated in the pathogenicity of the wheat necrotroph Pyrenophora tritici-repentis (Manning et al. 2013). Surveys of transposons across plant pathogen genomes have revealed differences in their number and activity between the essential core and dispensable supernumerary chromosomes (Ohm et al. 2012, Vanheule et al. 2016). In Fusarium poae, repeat expansion in the core chromosomes is contained, while the non-essential supernumerary chromosomes have many active transposons that invade the core chromosomes (Vanheule et al. 2016). The supernumerary chromosomes also provide opportunity for duplication and diversification of core genes, thereby facilitating adaptation. An example of such diversification and adaptation in the post-harvest spoilage fungus Penicillium digitatum is the association of DNA transposons and ABC transporters in drug resistant strains (Sun et al. 2013b).
Horizontal gene transfer (HGT) may add novel ecological capabilities to the genomes of recipient species. Although not historically considered relevant to eukaryotic evolution, genome level investigations have revealed multiple HGT events in fungi, often from other kingdoms (e.g. Marcet-Houben & Gabaldón 2010, Sun et al. 2013a). Such phylogenomic studies have reported, amongst others, horizontal acquisition of genes that mediate pathogenicity (Friesen et al. 2006, Kroken et al. 2003, Slot & Rokas 2011, Thynne et al. 2015), tolerance to host defences (Marcet-Houben & Gabaldón 2010, Sun et al. 2013a), and nutrient uptake and metabolism (Soanes & Richards 2014, Sun et al. 2013a). Moreover, a comparative genomics study found evidence of HGT at chromosome level in F. oxysporum f. sp. lycopersici, as entire pathogenicity-related chromosomes could be transferred between strains (Ma et al. 2010). Acquiring new ecological capabilities through HGT has previously played a causal role in the emergence of new pathogens and will likely do so again in future (Friesen et al. 2006, Soanes & Richards 2014, Thynne et al. 2015).
Resources for genetic tools
Other than facilitating whole-genome related studies, genome sequences have become ideal resources for mining genetic tools. Previously, species-specific population genetic tools such as microsatellites had to be developed painstakingly by cloning and genome walking (Barnes et al. 2001, Burgess et al. 2001). Now, any genome sequence enables rapid identification of such genetic markers (e.g. Haasbroek et al. 2014). This holds true for diagnostic markers: genome regions that unambiguously and rapidly identify a pathogen and/or differentiate between pathogens can be designed by inspecting whole genome sequences. Although development of such markers in fungi is lagging behind viral and bacterial pathogens, some examples have recently become available. A pathotype specific marker has been developed from the genome of M. oryzae f.sp. triticum (Pieck et al. 2016) and comparative genomics has detected diagnostic regions in two Calonectria species (Malapi-Wight et al. 2016) and in Pseudoperonospora cubensis (Withers et al. 2016). Continued application of fungal genomes to generate identification tools is bound to increase the efficiency of quarantine procedures (McTaggart et al. 2016).
Challenges
Although the availability of fungal genomes has dramatically increased our knowledge and understan-ding of infection processes and genome evolution, there remains much to learn. For example, the regulatory elements in most genomes remain poorly annotated and require complex experimental methodologies for accurate identification (e.g. Shen et al. 2012). In a recent review, Schatz (2015) commented that sequencing human genomes has been one of the greatest accomplishments of the past two decades but “one of the greatest pursuits for the next twenty years will be trying to understand what it all means”. The same can be said for fungal genomes. The information that can be gleaned from a genome sequence is bound to increase as our understanding of these sequences grows.
Genome sequences should not be seen to provide “silver bullets”, although they are often sold this way. They provide the blueprint of potential cellular activities, but are not sufficient to unravel the complexity of pathogen-host interactions. For example, in Fusarium oxysporum, the cell wall degrading enzymes secreted during infection of tomato displayed a clear succession (Jones et al. 1972), an ecologically relevant process that could not be deduced from a gene inventory. In combination with transcriptome data, however, genomic data has revealed how pathogens tolerate host defences (DiGuistini et al. 2011) and how hosts can resist pathogen infection (Zhu et al. 2012). Experimental work, both in vitro and in plantae, will remain essential components in studying fungal plant pathogens.
The end goal of studying any host-pathogen relationship is clearly to inform disease management and control. Thus far, identifying specific molecular targets has had little impact on developing new antifungal inhibitors (Odds 2005) and integrative management strategies must, therefore, be a priority. Ultimately, the elucidated effector proteins, host targets, and the overall insights gained into the biology of pathogens must inform disease management strategies (Maloy 2005). It is also crucial that they inform risk assessment protocols governing biosecurity (McTaggart et al. 2016). It is, therefore, essential that the ecological significance of genome patterns is studied to ensure that this knowledge can be extrapolated to emerging pathogen threats.
As revealed by comparative genomics, deciphering plant pathogen evolution is in many cases dependent on being able to do comparisons with species having other lifestyles. A large scale example of this is the revised classification of species previously known as Zygomycetes (Spatafora et al. 2016); an endeavour possible because of the availability of multiple genome sequences for this group. In this regard, filling in the gaps in the list of sequenced species is crucial to our understanding of relationships and pathogenesis. The challenge is, therefore, to continue sequencing apparently uninteresting or unimportant taxonomic groups along with the economically important in order to ultimately gain a holistic view.
Conclusions
The activities of independent research groups and several fungal sequencing initiatives (Fungal Research Community 2002, Grigoriev et al. 2011, Martin et al. 2011, Spatafora 2011, The Fungal Genome Initiative Steering Commitee 2003), have resulted in the number of publically available fungal genomes growing exponentially since 1996 when the first genome was sequenced (Goffeau et al. 1996). The taxonomic distribution of sequenced fungal genomes is currently roughly congruent with the number of species known from each phylum and subphylum. This is an important and impressive achievement in the goal of sampling biodiversity and representing the phylogenetic groups of the fungal kingdom (Fungal Research Community 2002, The Fungal Genome Initiative Steering Commitee 2003). Many of the genomes have been sequenced to sample environmental and ecological diversity. However, investment continues to be primarily focused on projects that have direct human importance. The emphasis on genomes of plant pathogenic fungi has specifically increased subsequent to the Buckley (2008) overview of sequenced fungal species.
The genomes of more than 1000 fungal species are already publically available and this number is growing steadily. Fungal genomics has enabled rapid characterization of plant pathogen genomes and revealed features that allow better understanding of the biology of these species. It has also made it possible to rapidly develop tools to study pathogen biology and genetics. In a field where delayed action has profound consequences for livelihoods and food security, genome sequences provide us with essential tools to prepare for the emergence of new plant pathogens and future disease outbreaks. In this regard, the medical example provided by Bill Gates (Gates 2015) that the application of available technologies could significantly have reduced the impact of the recent Ebola epidemic also holds for plant pathology. Particularly in the era of genomics, we have significant tools to deal with the plant disease arms race and we must apply them more actively and aggressively.
References
Aragona M, Minio A, Ferrarini A, Valente MT, Bagnaresi P, et al. (2014) De novo genome assembly of the soil-borne fungus and tomato pathogen Pyrenochaeta lycopersici. BMC Genomics 15: 1–12.
Aylward J, Steenkamp ET, Dreyer LL, Roets F, Wingfield MJ, Wingfield BD (2016) Genetic basis for high population diversity in Protea-associated Knoxdaviesia. Fungal Genetics and Biology 96: 47–57.
Barnes C, Szabo L (2008) A rapid method for detecting and quantifying bacterial DNA in rust fungal DNA samples. Phytopathology 98: 115–119.
Barnes I, Gaur A, Burgess T, Roux J, Wingfield BD, Wingfield MJ (2001) Microsatellite markers reflect intra-specific relationships between isolates of the vascular wilt pathogen Ceratocystis fmbriata. Molecular Plant Pathology 2: 319–325.
Bernal A, Ear U, Kyrpides N (2001) Genomes OnLine Database (GOLD): a monitor of genome projects world-wide. Nucleic Acids Research 29: 126–127.
Bihon W, Wingfield MJ, Slippers B, Duong TA, Wingfield BD (2014) MAT gene idiomorphs suggest a heterothallic sexual cycle in a predominantly asexual and important pine pathogen. Fungal Genetics and Biology 62: 55–61.
Buckley M (2008) The Fungal Kingdom: diverse and essential roles in Earth’s ecosystem. Washington, DCL American Academy of Microbiology
Burgess T, Wingfield MJ, Wingfield BD (2001) Simple sequence repeat markers distinguish among morphotypes of Sphaeropsis sapinea. Applied and Environmental Microbiology 67: 354–362.
Carris L, Little C, Stiles C (2012) Introduction to Fungi. The Plant Health Instructor. doi: 10.1094/PHI-I-2012-0426-01.
Castanera R, Lopez-Varas L, Borgognone A, LaButti K, Lapidus A, et al. (2016) Transposable elements versus the fungal genome: impact on whole-genome architecture and transcriptional profiles. PLOS Genetics 12: e1006108.
Cornell MJ, Alam I, Soanes DM, Wong HM, Hedeler C, et al. (2007) Comparative genome analysis across a kingdom of eukaryotic organisms: specialization and diversification in the Fungi. Genome Research 17: 1809–1822.
Cuomo CA, Birren BW (2010) The Fungal Genome Initiative and lessons learned from genome sequencing. In: Methods in Enzymology: 833–855.
De Wit PJ, Van Der Burgt A, Ökmen B, Stergiopoulos I, Abd-Elsalam KA, et al. (2012) The genomes of the fungal plant pathogens Cladosporium fulvum and Dothistroma septosporum reveal adaptation to different hosts and lifestyles but also signatures of common ancestry. PLOS Genetics 8: e1003088.
DiGuistini S, Wang Y, Liao NY, Taylor G, Tanguay P, et al. (2011) Genome and transcriptome analyses of the mountain pine beetle-fungal symbiont Grosmannia clavigera, a lodgepole pine pathogen. Proceedings of the National Academy of Sciences, USA 108: 2504–2509.
Doweld AB (2013) Nomenclatural novelties. Index Fungorum 42: 1–2.
Duplessis S, Cuomo CA, Lin Y-C, Aerts A, Tisserant E, et al. (2011) Obligate biotrophy features unraveled by the genomic analysis of rust fungi. Proceedings of the National Academy of Sciences, USA 108: 9166–9171.
Ellwood SR, Liu Z, Syme RA, Lai Z, Hane JK, et al. (2010) A first genome assembly of the barley fungal pathogen Pyrenophora teres f. teres. Genome Biology 11: 1–14.
FAO (1995) Dimensions of Need: an atlas of food and agriculture. Rome: FAO.
Friesen TL, Stukenbrock EH, Liu Z, Meinhardt S, Ling H, et al. (2006) Emergence of a new disease as a result of interspecific virulence gene transfer. Nature Genetics 38: 953–956.
Fungal Research Community (2002) Fungal Genome Initiative (white paper).
Gates B (2015) The next epidemic — Lessons from Ebola. New England Journal of Medicine 372: 1381–1384.
Gautam H, Bhardwaj M, Kumar R (2013) Climate change and its impact on plant diseases. Current Science 105: 1685–1691.
Genome 10K Community of Scientists (2009) Genome 10K: a proposal to obtain whole-genome sequence for 10000 vertebrate s species. Journal of Heredity 100: 659–674.
Goffeau A, Barrell BG, Bussey H, Davis RW, Dujon B, et al. (1996) Life with 6000 Genes. Science 274: 546–567.
Grigoriev IV, Cullen D, Goodwin SB, Hibbett D, Jeffries TW, et al. (2011) Fueling the future with fungal genomics. Mycology 2: 192–209.
Grigoriev IV, Nordberg H, Shabalov I, Aerts A, Cantor M, et al. (2012) The Genome Portal of the Department of Energy Joint Genome Institute. Nucleic Acids Research 40: D26–D32.
Grigoriev IV, Nikitin R, Haridas S, Kuo A, Ohm R, et al. (2013) MycoCosm portal: gearing up for 1000 fungal genomes. Nucleic Acids Research: 10.1093/nar/gkt1183.
Haasbroek MP, Craven M, Barnes I, Crampton BG (2014) Microsatellite and mating type primers for the maize and sorghum pathogen, Exserohilum turcicum. Australasian Plant Pathology 43: 577–581.
Hawksworth DL (2012) Global species numbers of fungi: are tropical studies and molecular approaches contributing to a more robust estimate? Biodiversity and Conservation 21: 2425–2433.
Hibbett DS, Binder M, Bischoff JF, Blackwell M, Cannon PF, et al. (2007) A higher-level phylogenetic classification of the Fungi. Mycological Research 111: 509–547.
Islam MS, Haque MS, Islam MM, Emdad EM, Halim A, et al. (2012) Tools to kill: genome of one of the most destructive plant pathogenic fungi Macrophomina phaseolina. BMC Genomics 13: 1–16.
Jones TM, Anderson AJ, Albersheim P (1972) Host-pathogen interactions IV. Studies on the polysaccharide-degrading enzymes secreted by Fusarium oxysporum f. sp. lycopersici. Physiological Plant Pathology 2: 153–166.
Kamper J, Kahmann R, Bolker M, Ma L-J, Brefort T, et al. (2006) Insights from the genome of the biotrophic fungal plant pathogen Ustilago maydis. Nature 444: 97–101.
Keller NP, Turner G, Bennett JW (2005) Fungal secondary metabolism — from biochemistry to genomics. Nature Reviews Microbiology 3: 937–947.
Kelman A (1985) Plant pathology at the crossroads. Annual Review of Phytopathology 23: 1–12.
Kidwell MG (2002) Transposable elements and the evolution of genome size in eukaryotes. Genetica 115: 49–63.
Kirk PM, Cannon PF, Minter DW, Stalpers JA (2008) Ainsworth & Bisby’s Dictionary of the Fungi. 10th edn. Wallingford: CAB International.
Klosterman SJ, Subbarao KV, Kang S, Veronese P, Gold SE, et al. (2011) Comparative genomics yields insights into niche adaptation of plant vascular wilt pathogens. PLOS Pathogens 7: e1002137.
Kroken S, Glass NL, Taylor JW, Yoder O, Turgeon BG (2003) Phylogenomic analysis of type I polyketide synthase genes in pathogenic and saprobic ascomycetes. Proceedings of the National Academy of Sciences, USA 100: 15670–15675.
Kronstad JW, Staben C (1997) Mating type in filamentous fungi. Annual Review of Genetics 31: 245–276.
Kullman B, Tamm H, Kullman K (2005) Fungal Genome Size Database. https://doi.org/www.zbi.ee/fungal-genomesize.
Lee B-N, Kroken S, Chou DYT, Robbertse B, Yoder OC, Turgeon BG (2005) Functional analysis of all nonribosomal peptide synthetases in Cochliobolus heterostrophus reveals a factor, NPS6, involved in virulence and resistance to oxidative stress. Eukaryotic Cell 4: 545–555.
Liu J, Yuan Y, Wu Z, Li N, Chen Y, et al. (2015) A novel sterol regulatory element-binding protein gene sreA identified in Penicillium digitatum is required for prochloraz resistance, full Virulence and erg11 (cyp51) regulation PLOS One 10: e0117115.
Ma L-J, Van Der Does HC, Borkovich KA, Coleman JJ, Daboussi M-J, et al. (2010) Comparative genomics reveals mobile pathogenicity chromosomes in Fusarium. Nature 464: 367–373.
Malapi-Wight M, Demers JE, Veltri D, Marra RE, Crouch JA (2016) LAMP Detection assays for Boxwood Blight pathogens: a comparative genomics approach. Scientific Reports 6: 2640.
Maloy OC (2005) Plant disease management. The Plant Health Instructor 10: DOI: 10.1094/PHI-I-2005-0202-1001
Manning VA, Pandelova I, Dhillon B, Wilhelm LJ, Goodwin SB, et al. (2013) Comparative genomics of a plant-pathogenic fungus, Pyrenophora tritici-repentis, reveals transduplication and the impact of repeat elements on pathogenicity and population divergence. Genes∣Genomes∣Genetics 3: 41–63.
Marcet-Houben M, Gabaldón T (2010) Acquisition of prokaryotic genes by fungal genomes. Trends in Genetics 26: 5–8.
Marcet-Houben M, Ballester A-R, de la Fuente B, Harries E, Marcos JF, et al. (2012) Genome sequence of the necrotrophic fungus Penicillium digitatum, the main postharvest pathogen of citrus. BMC Genomics 13: 1–18.
Martin F, Cullen D, Hibbett D, Pisabarro A, Spatafora JW, Baker SE, Grigoriev IV (2011) Sequencing the fungal tree of life. New Phytologist 190: 818–821.
McDonald BA, Linde C (2002) Pathogen population genetics, evolutionary potential, and durable resistance. Annual Review of Phytopathology 40: 349–379.
McDonald MC, McDonald BA, Solomon PS (2015) Recent advances in the Zymoseptoria tritici-wheat interaction: insights from pathogenomics. Frontiers in Plant Science 6.
McTaggart AR, Van der Nest MA, Steenkamp ET, Roux J, Slippers B, et al. (2016) Fungal genomics challenges the dogma of name- based biosecurity. PLOS Pathogens 12: e1005475.
O’Connell RJ, Thon MR, Hacquard S, Amyotte SG, Kleemann J, et al. (2012) Lifestyle transitions in plant pathogenic Colletotrichum fungi deciphered by genome and transcriptome analyses. Nature Genetics 44: 1060–1065.
Odds FC (2005) Genomics, molecular targets and the discovery of antifungal drugs. Revista Iberoamericana de Micología 22: 229–237.
Ohm RA, Feau N, Henrissat B, Schoch CL, Horwitz BA, et al. (2012) Diverse lifestyles and strategies of plant pathogenesis encoded in the genomes of eighteen Dothideomycetes fungi. PLOS Pathogens 8: e1003037.
Olson Å, Aerts A, Asiegbu F, Belbahri L, Bouzid O, et al. (2012) Insight into trade-off between wood decay and parasitism from the genome of a fungal forest pathogen. New Phytologist 194: 1001–1013.
Park J, Park B, Jung K, Jang S, Yu K, et al. (2008) CFGP: a web- based, comparative fungal genomics platform. Nucleic Acids Research 36: D562–D571.
Perlin MH, Amselem J, Fontanillas E, Toh SS, Chen Z, et al. (2015) Sex and parasites: genomic and transcriptomic analysis of Microbotryum lychnidis-dioicae, the biotrophic and plant–castrating anther smut fungus. BMC Genomics 16: 1–24.
Pieck ML, Ruck A, Farman M, Peterson GL, Stack JP, et al. (2016) Genomics-based marker discovery and diagnostic assay development for Wheat Blast. Plant Disease: https://doi.org/dx.doi.org/10.1094/PDIS-04-16-0500-RE.
Raffaele S, Kamoun S (2012) Genome evolution in filamentous plant pathogens: why bigger can be better. Nature Reviews Microbiology 10: 417–430.
Reddy T, Thomas AD, Stamatis D, Bertsch J, Isbandi M, et al. (2014) The Genomes OnLine Database (GOLD) v. 5: a metadata management system based on a four level (meta) genome project classification. Nucleic Acids Research: gku950.
Robert V, Vu D, Amor ABH, Van de Wiele N, Brouwer C, J et al. (2013) MycoBank gearing up for new horizons. IMA Fungus 4: 371–379.
Robinson GE, Hackett KJ, Purcell-Miramontes M, Brown SJ, Evans JD, et al. (2011) Creating a buzz about insect genomes. Science 331: 1386.
Schatz MC (2015) The Next 20 years of Genome Research. doi: 10.1101/020289.
Schirawski J, Mannhaupt G, Munch K, Brefort T, Schipper K, et al. (2010) Pathogenicity determinants in smut fungi revealed by genome comparison. Science 330: 1546–1548.
Schneider DJ, Collmer A (2010) Studying plant-pathogen interactions in the genomics era: beyond molecular Koch’s postulates to systems biology. Annual Review of Phytopathology 48: 457–479.
Shen Y, Yue F, McCleary DF, Ye Z, Edsall L, et al. (2012) A map of the cis-regulatory sequences in the mouse genome. Nature 488: 116–120.
Slot JC, Rokas A (2011) Horizontal transfer of a large and highly toxic secondary metabolic gene cluster between fungi. Current Biology 21: 134–139.
Soanes D, Richards TA (2014) Horizontal gene transfer in eukaryotic plant pathogens. Annual Review of Phytopathology 52: 583–614.
Spanu PD, Abbott JC, Amselem J, Burgis TA, Soanes DM, S et al. (2010) Genome expansion and gene loss in powdery mildew fungi reveal tradeoffs in extreme parasitism. Science 330: 1543–1546.
Spatafora J (2011) 1000 fungal genomes to be sequenced. IMA Fungus 2: (41).
Spatafora JW, Chang Y, Benny GL, Lazarus K, Smith ME, et al. (2016) A phylum-level phylogenetic classification of zygomycete fungi based on genome-scale data. Mycologia 108: 1028–1046.
Spitzer M, Wildenhain J, Rappsilber J, Tyers M (2014) BoxPlotR: a web tool for generation of box plots. Nature Methods 11: 121–122.
Stahl EA, Bishop JG (2000) Plant-pathogen arms races at the molecular level. Current Opinion in Plant Biology 3: 299–304.
Stukenbrock EH, Bataillon T, Dutheil JY, Hansen TT, Li R, Z et al. (2011) The making of a new pathogen: Insights from comparative population genomics of the domesticated wheat pathogen Mycosphaerella graminicola and its wild sister species. Genome Research 21: 2157–2166.
Sun B-F, Xiao J-H, He S, Liu L, Murphy RW, Huang D-W (2013a) Multiple interkingdom horizontal gene transfers in Pyrenophora and closely related species and their contributions to phytopathogenic lifestyles. PLOS One 8: e60029.
Sun X, Ruan R, Lin L, Zhu C, Zhang T, et al. (2013b) Genomewide investigation into DNA elements and ABC transporters involved in imazalil resistance in Penicillium digitatum. FEMS Microbiology Letters 348: 11–18.
The Fungal Genome Initiative Steering Commitee (2003) A White Paper for Fungal Comparative Genomics. Cambridge MA: Whitehead Institute; https://doi.org/www.broadinstitute.org/annotation/fungi/fgi/FGI_02_whitepaper_2003.pdf.
The Fungal Genome Initiative Steering Committee (2004) A White Paper for Fungal Genomics. Cambridge, MA: The Broad Institute of Harvard and MIT.
Thon MR, Pan H, Diener S, Papalas J, Taro A, et al. (2006) The role of transposable element clusters in genome evolution and loss of synteny in the rice blast fungus Magnaporthe oryzae. Genome Biology 7: 1–9.
Thynne E, McDonald MC, Solomon PS (2015) Phytopathogen emergence in the genomics era. Trends in Plant Science 20: 246–255.
Urban M, Pant R, Raghunath A, Irvine AG, Pedro H, Hammond-Kosack KE (2015) The Pathogen-Host Interactions database (PHI-base): additions and future developments. Nucleic Acids Research 43: D645–D655.
Vanheule A, Audenaert K, Warris S, Van de Geest H, Schijlen E, et al. (2016) Living apart together: crosstalk between the core and supernumerary genomes in a fungal plant pathogen. BMC Genomics 17: 1–18.
Wibberg D, Andersson L, Tzelepis G, Rupp O, Blom J, et al. (2016) Genome analysis of the sugar beet pathogen Rhizoctonia solani AG2-2IIIB revealed high numbers in secreted proteins and cell wall degrading enzymes. BMC Genomics 17: 1–12.
Wilson AM, Wilken PM, Van der Nest MA, Steenkamp ET, Wingfield MJ, Wingfield BD (2015) Homothallism: an umbrella term for describing diverse sexual behaviours. IMA Fungus 6: 207.
Withers S, Gongora-Castillo E, Gent D, Thomas A, Ojiambo PS, Quesada-Ocampo LM (2016) Using next-generation sequencing to develop molecular diagnostics for Pseudoperonospora cubensis, the Cucurbit Downy Mildew pathogen. Phytopathology 106: 1105–1116.
Wöstemeyer J, Kreibich A (2002) Repetitive DNA elements in fungi (Mycota): impact on genomic architecture and evolution. Current Genetics 41: 189–198.
Zhu S, Cao Y-Z, Jiang C, Tan B-Y, Wang Z, et al. (2012) Sequencing the genome of Marssonina brunnea reveals fungus–poplar co–evolution. BMC Genomics 13: 382.
Binder, M., Larsson, K.-H., Matheny, P. B. & Hibbett, D. S. (2010). Amylocorticiales ord. nov. and Jaapiales ord. nov.: Early diverging clades of Agaricomycetidae dominated by corticioid forms. Mycologia 102, 865–880.
Boehm, E. W. A., Schoch, C. L. & Spatafora, J. W. (2009). On the evolution of the Hysteriaceae and Mytilinidiaceae (Pleosporomycetidae, Dothideomycetes, Ascomycota) using four nuclear genes. Mycological Research 113, 461–479.
Boonmee, S., Rossman, A. Y., Liu, J.-K., Li, W.-J., Dai, D.-Q., Bhat, J. D., Jones, E. G., McKenzie, E. H., Xu, J.-C. & Hyde, K. D. (2014). Tubeufiales, ord. nov., integrating sexual and asexual generic names. Fungal Diversity 68, 239–298.
Chen, K.-H., Miadlikowska, J., Molnár, K., Arnold, A. E., U’Ren, J. M., Gaya, E., Gueidan, C. & Lutzoni, F. (2015). Phylogenetic analyses of eurotiomycetous endophytes reveal their close affinities to Chaetothyriales, Eurotiales, and a new order–Phaeomoniellales. Molecular Phylogenetics and Evolution 85, 117–130.
Gazis, R., Miadlikowska, J., Lutzoni, F., Arnold, A. E. & Chaverri, P. (2012). Culture-based study of endophytes associated with rubber trees in Peru reveals a new class of Pezizomycotina: Xylonomycetes. Molecular Phylogenetics and Evolution 65, 294–304.
Gryganskyi, A. P., Humber, R. A., Smith, M. E., Miadlikovska, J., Wu, S., Voigt, K., Walther, G., Anishchenko, I. M. & Vilgalys, R. (2012). Molecular phylogeny of the Entomophthoromycota. Molecular Phylogenetics and Evolution 65, 682–694.
Guatimosim, E., Firmino, A., Bezerra, J., Pereira, O., Barreto, R. & Crous, P. (2014). Towards a phylogenetic reappraisal of Parmulariaceae and Asterinaceae (Dothideomycetes). Persoonia-Molecular Phylogeny and Evolution of Fungi.
Gueidan, C., Aptroot, A., da Silva Cáceres, M. E., Badali, H. & Stenroos, S. (2014). A reappraisal of orders and families within the subclass Chaetothyriomycetidae (Eurotiomycetes, Ascomycota). Mycological Progress 13, 1027–1039.
Hodkinson, B. P. & Lendemer, J. C. (2011). The orders of Ostropomycetidae (Lecanoromycetes, Ascomycota): recognition of Sarrameanales and Trapeliales with a request to retain Pertusariales over Agyriales. Phytologia 93, 407–412.
Hodkinson, B. P., Moncada, B. & Lücking, R. (2014). Lepidostromatales, a new order of lichenized fungi (Basidiomycota, Agaricomycetes), with two new genera, Ertzia and Sulzbacheromyces, and one new species, Lepidostroma winklerianum. Fungal Diversity 64, 165–179.
Hoffmann, K., Voigt, K. & Kirk, P. (2011). Mortierellomycotina subphyl. nov., based on multi-gene genealogies. Mycotaxon 115, 353–363.
Hongsanan, S., Li, Y.-M., Liu, J.-K., Hofmann, T., Piepenbring, M., Bhat, J. D., Boonmee, S., Doilom, M., Singtripop, C. & Tian, Q. (2014). Revision of genera in Asterinales. Fungal Diversity 68, 1–68.
Hyde, K. D., Jones, E. G., Liu, J.-K., Ariyawansa, H., Boehm, E., Boonmee, S., Braun, U., Chomnunti, P., Crous, P. W. & Dai, D.-Q. (2013). Families of Dothideomycetes. Fungal Diversity 63, 1–313.
Jaklitsch, W., Fournier, J., Dai, D., Hyde, K. & Voglmayr, H. (2015). Valsaria and the Valsariales. Fungal Diversity, 1–44.
Johnston, P. R., Seifert, K. A., Stone, J. K., Rossman, A. Y. & Marvanová, L. (2014). Recommendations on generic names competing for use in Leotiomycetes (Ascomycota). IMA Fungus 5, 91–120.
Kirk, P. M., Cannon, P. F., Minter, D. W. & Stalpers, J. A. (2008). Dictionary of the Fungi (10th edition). UK: CAB International.
Kurtzman, C. P. (2011). Phylogeny of the ascomycetous yeasts and the renaming of Pichia anomala to Wickerhamomyces anomalus. Antonie van Leeuwenhoek 99, 13–23.
Letcher, P. M., Powell, M. J., Barr, D. J., Churchill, P. F., Wakefield, W. S. & Picard, K. T. (2008). Rhizophlyctidales—a new order in Chytridiomycota. Mycological Research 112, 1031–1048.
Liu, X. Z., Wang, Q. M., Göker, M., Groenewald, M., Kachalkin, A. V., Lumbsch, H. T., Millanes, A. M., Wedin, M., Yurkov, A. M., Boekhout, T., et al. (2015). Towards an integrated phylogenetic classification of the Tremellomycetes. Studies in Mycology 81, 85–147.
Lucking, R., Lumbsch, H. T., Di Stefano, J. F., Lizano, D., Carranza, J., Bernecker, A., Chaves, J. L. & Umana, L. (2008). Eremithallus costaricensis (Ascomycota: Lichinomycetes: Eremithallales), a new fungal lineage with a novel lichen symbiotic lifestyle discovered in an urban relict forest in Costa Rica. Symbiosis 46, 161–170.
Lumbsch, H. T. & Huhndorf, S. M. (2010). Myconet Volume 14. Part One. Outline of Ascomycota—2009. Part Two. Notes on Ascomycete Systematics. Nos. 4751–5113. Fieldiana Life and Earth Sciences 10.3158/1557.1,1-64.
Maharachchikumbura, S. S., Hyde, K. D., Jones, E. G., McKenzie, E. H., Huang, S.-K., Abdel-Wahab, M. A., Daranagama, D. A., Dayarathne, M., D’souza, M. J. & Goonasekara, I. D. (2015). Towards a natural classification and backbone tree for Sordariomycetes. Fungal Diversity 72, 199–301.
Miadlikowska, J., Kauff, F., Högnabba, F., Oliver, J. C., Molnár, K., Fraker, E., Gaya, E., Hafellner, J., Hofstetter, V. & Gueidan, C. (2014). A multigene phylogenetic synthesis for the class Lecanoromycetes (Ascomycota): 1307 fungi representing 1139 infrageneric taxa, 317 genera and 66 families. Molecular Phylogenetics and Evolution 79, 132–168.
Mozley-Standridge, S. E., Letcher, P. M., Longcore, J. E., Porter, D. & Simmons, D. R. (2009). Cladochytriales—a new order in Chytridiomycota. Mycological Research 113, 498–507.
Nguyen, H. D., Nickerson, N. L. & Seifert, K. A. (2013). Basidioascus and Geminibasidium: a new lineage of heat-resistant and xerotolerant basidiomycetes. Mycologia 105, 1231–1250.
Nguyen, H. D., Chabot, D., Hirooka, Y., Roberson, R. W. & Seifert, K. A. (2015). Basidioascus undulatus: genome, origins, and sexuality. IMA Fungus 6, 215–231.
Pérez-Ortega, S., Suija, A., Crespo, A. & de los Ríos, A. (2014). Lichenicolous fungi of the genus Abrothallus (Dothideomycetes: Abrothallales ordo nov.) are sister to the predominantly aquatic Janhulales. Fungal Diversity 64, 295–304.
Rosling, A., Cox, F., Cruz-Martinez, K., Ihrmark, K., Grelet, G.-A., Lindahl, B. D., Menkis, A. & James, T. Y. (2011). Archaeorhizomycetes: unearthing an ancient class of ubiquitous soil fungi. Science 333, 876–879.
Schell, W. A., Lee, A. G. & Aime, M. C. (2011). A new lineage in Pucciniomycotina: class Tritirachiomycetes, order Tritirachiales, family Tritirachiaceae. Mycologia 103, 1331–1340.
Schmull, M., Miadlikowska, J., Pelzer, M., Stocker-Wörgötter, E., Hofstetter, V., Fraker, E., Hodkinson, B. P., Reeb, V., Kukwa, M. & Lumbsch, H. T. (2011). Phylogenetic affiliations of members of the heterogeneous lichen-forming fungi of the genus Lecidea sensu Zahlbruckner (Lecanoromycetes, Ascomycota). Mycologia 103, 983–1003.
Schoch, C., Crous, P. W., Groenewald, J. Z., Boehm, E., Burgess, T. I., De Gruyter, J., De Hoog, G. S., Dixon, L., Grube, M. & Gueidan, C. (2009a). A class-wide phylogenetic assessment of Dothideomycetes. Studies in Mycology 64, 1–15.
Schoch, C., Wang, Z., Townsend, J. & Spatafora, J. (2009b). Geoglossomycetes cl. nov., Geoglossales ord. nov. and taxa above class rank in the Ascomycota Tree of Life. Persoonia 22, 129–138.
Senanayake, I. C., Maharachchikumbura, S. S. N., Hyde, K. D., Bhat, J. D., Jones, E. B. G., McKenzie, E. H. C., Dai, D. Q., Daranagama, D. A., Dayarathne, M. C., Goonasekara, I. D., et al. (2015). Towards unraveling relationships in Xylariomycetidae (Sordariomycetes). Fungal Diversity 73, 73–144.
Simmons, D. R., James, T. Y., Meyer, A. F. & Longcore, J. E. (2009). Lobulomycetales, a new order in the Chytridiomycota. Mycological Research 113, 450–460.
Toome, M., Roberson, R. W. & Aime, M. C. (2013). Meredithblackwellia eburnea gen. et sp. nov., Kriegeriaceae fam. nov. and Kriegeriales ord. nov.—toward resolving higher-level classification in Microbotryomycetes. Mycologia 105, 486–495.
Wang, Q. M., Theelen, B., Groenewald, M., Bai, F. Y. & Boekhout, T. (2014). Moniliellomycetes and Malasseziomycetes, two new classes in Ustilaginomycotina. Persoonia: Molecular Phylogeny and Evolution of Fungi 33, 41–47.
Wang, Q. M., Begerow, D., Groenewald, M., Liu, X. Z., Theelen, B., Bai, F. Y. & Boekhout, T. (2015). Multigene phylogeny and taxonomic revision of yeasts and related fungi in the Ustilaginomycotina. Studies in Mycology 81, 55–83.
Wang, Z., Johnston, P. R., Takamatsu, S., Spatafora, J. W. & Hibbett, D. S. (2006). Toward a phylogenetic classification of the Leotiomycetes based on rDNA data. Mycologia 98, 1065–1075.
Wijayawardene, N. N., Crous, P. W., Kirk, P. M., Hawksworth, D. L., Boonmee, S., Braun, U., Dai, D.-Q., D’souza, M. J., Diederich, P. & Dissanayake, A. (2014). Naming and outline of Dothideomycetes–2014 including proposals for the protection or suppression of generic names. Fungal Diversity 69, 1–55.
Zhang, Y., Crous, P. W., Schoch, C. L., Bahkali, A. H., Guo, L. D. & Hyde, K. D. (2011). A molecular, morphological and ecological re-appraisal of Venturiales―a new order of Dothideomycetes. Fungal Diversity 51, 249–277.
Acknowledgements
We thank the National Research Foundation (NRF) and the NRF-Department of Science and Technology (DST) Centre of Excellence in Tree Health Biotechnology (CTHB) for financial support.
Author information
Affiliations
Electronic supplementary material
Rights and permissions
This article is distributed under the terms of the Creative Commons Attribution 4.0 International License (https://creativecommons.org/licenses/by-nc/4.0), which permits unrestricted use, distribution, and reproduction in any medium, provided you give appropriate credit to the original author(s) and the source, provide a link to the Creative Commons license, and indicate if changes were made.
About this article
Cite this article
Aylward, J., Steenkamp, E.T., Dreyer, L.L. et al. A plant pathology perspective of fungal genome sequencing. IMA Fungus 8, 1–15 (2017). https://doi.org/10.5598/imafungus.2017.08.01.01
Received:
Accepted:
Published:
Issue Date:
Key words
- genome size
- pathogen evolution
- pathogen lifestyle
- plant pathology




